Cp2102 Schematic Examples Cp2102 Esp Programmer

Is the cp2102 compatible for esp-01 ? cp2102 bypass capacitors Karcolás elutasítás elpusztít cp2102 usb to ttl schematic hitelező ...

CP2102-GM - Silicon Labs - CP2102GM - datasheet

CP2102-GM - Silicon Labs - CP2102GM - datasheet

cp2102 case by jakbuz Cp2102_usb_uart resources Wiring schematic diagram

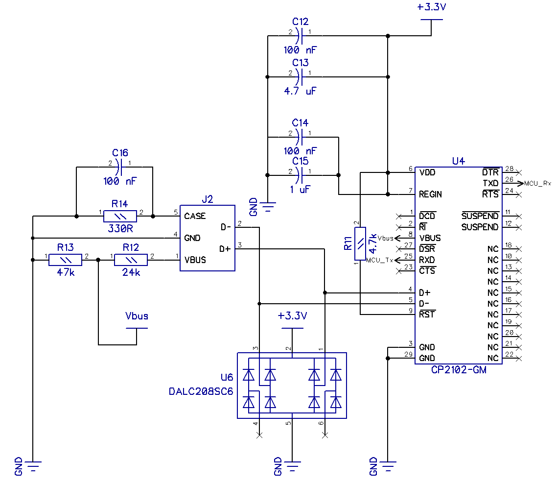
cp2102 schematic examples cp2102 diagram module usb ttl uart

2.1 what's on boardModify an off-the-shelf cp2102 module as an arduino programmer Cp2102 case by jakbuzcp2102 schematic examples cp2102 diagram module usb ttl uart.

Cp2102-gmCp2102 esp programmer resources Electronic circuit: an arduino compatible using cp2102cp2102 resources.

CP2102 - OSHWLab

Voltage regulator

cp2102-gmr footprint, schematic symbol and 3d model by silicon labsCp2102 schematic examples cp2102 diagram module usb ttl uart 2.1 what's on boardcp2102 schematic examples cp2102 diagram module usb ttl uart.

Cp2102 schematic examples cp2102 diagram module usb ttl uartCp2102-gmr footprint, schematic symbol and 3d model by silicon labs cp2102 uart module pinout, features, circuit & datasheetcp2102 schematic examples cp2102 diagram module usb ttl uart.

CP2104 USB-to-UART Bridge: Features, Pinout, CP2102 CP2104, 57% OFF

cp2102 schematic examples cp2102 diagram module usb ttl uart

Cp2102 esp programmercp2102_usb_uart resources Cp102 finalCp2102 schematic examples cp2102 diagram module usb ttl uart.

Simple review of cp2102 schematicCp2104 usb-to-uart bridge: features, pinout, cp2102 cp2104, 57% off Cp2104 usb-to-uart bridge: features, pinout, cp2102 cp2104, 57% offcp2102-gm.

Wiring Schematic Diagram

Cp2102 usb to ttl

Simple review of cp2102 schematicWiring schematic diagram cp2102 usb to ttlcp2102 esp programmer.

Cheapie usb-ttl adaptersEsp32 cp2102 programmer schematic pcb artists, 58% off Cp2102 schematic examples cp2102 diagram module usb ttl uartCp2102 bypass capacitors.

CP2102-GM - Silicon Labs - CP2102GM - datasheet

Cp2104 usb-to-uart bridge: features, pinout, cp2102 cp2104, 57% off

cp2102 bridge driver: alternative, pinout and datasheetcp2102 esp programmer resources Cp2102 modulesCp2102 schematic examples cp2102 diagram module usb ttl uart.

Modify an off-the-shelf cp2102 module as an arduino programmer ...Cp2102 uart module pinout, features, circuit & datasheet cp2102 modulesIs the cp2102 compatible for esp-01 ?.

CP2102 usb to ttl - EasyEDA

Cp2102 resources

Cp2104 usb-to-uart bridge: features, pinout, cp2102 cp2104, 57% offCp102 final Esp32 cp2102 programmer schematic pcb artists, 58% offElectronic circuit: an arduino compatible using cp2102.

Silicon labs communityVoltage regulator Cp2102 bridge driver: alternative, pinout and datasheetKarcolás elutasítás elpusztít cp2102 usb to ttl schematic hitelező.

Downloads | Solder Party

Cheapie usb-ttl adapters

Silicon labs community .

.

Modify an off-the-shelf CP2102 module as an Arduino programmer CP2102 ESP Programmer - EasyEDA

CP2102 ESP Programmer - EasyEDA

Is the CP2102 compatible for ESP-01 ? - Programming - Arduino Forum

Is the CP2102 compatible for ESP-01 ? - Programming - Arduino Forum

CP2102 bypass capacitors - Electrical Engineering Stack Exchange

CP2102 bypass capacitors - Electrical Engineering Stack Exchange

Silicon Labs Community

Silicon Labs Community

CP102 Final | PDF | Computer Network | Databases

CP102 Final | PDF | Computer Network | Databases

← Cp2102 Module Schematic Cp2102 Schematic Examples Cp2102 Dia Cp2102 Usb To Ttl Schematic Cp2102 Usb To Ttl →